This post is part of a series.

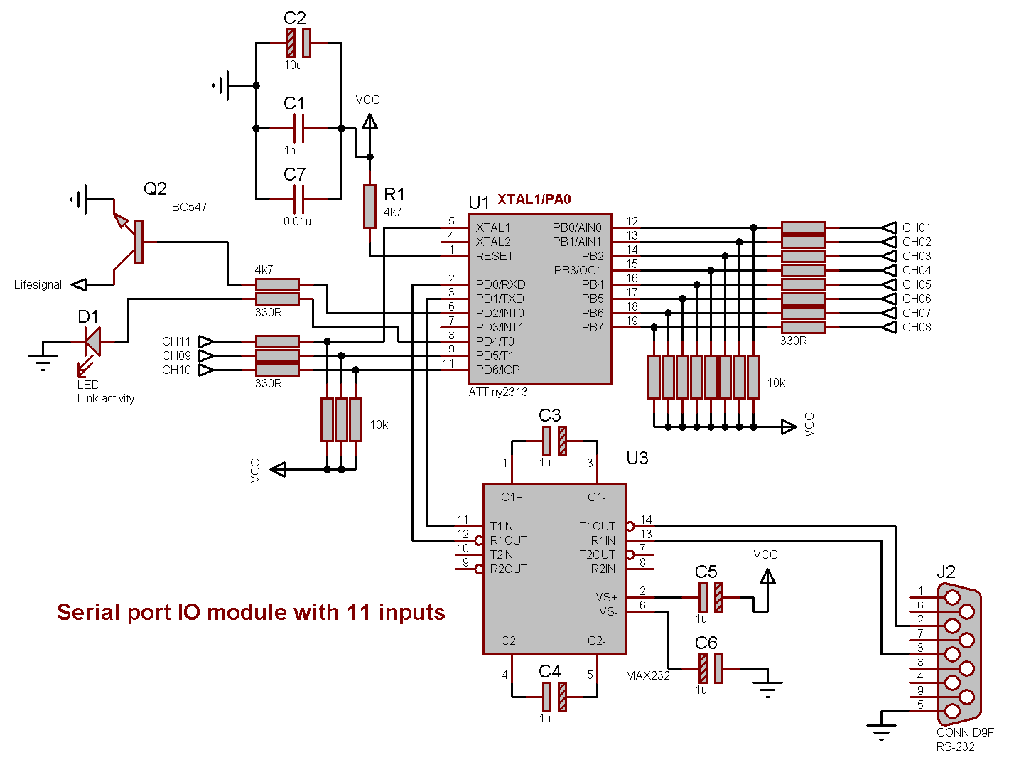
RS-232 input module, with 11 inputs. Rebuild of previous RS-485 module. Uses an AVR ATtiny2313 microcontroller.

Table of contents

Details

This I/O module is connected to the computer via the serial port. If the status on any of the 11 digital inputs changes; it will send a command string containing the module number, input number and new status. This also occurs on boot.

But — the module can not receive any commands, that makes it impossible to request an input status.

This module was later rebuilt to handle more inputs: Serial port IO module with 15 inputs

Noise and rebuild

Noise on RS-485 communication

This module was originally designed for RS-485 — but, as the image shows, the signals were drowned in noise. Later I found out that the cause of the noise was a lack of stabilizing capacitors. 10 µF and 1 nF was installed directly over the AVR and the problem was solved.

It was then rebuild into RS-232, which is a bit easier to interact with then the RS-485. The source code was rewritten to suit the RS-232, but I ran out of flash memory I had to remove input 12. Leaving the module with only 11 inputs.

I/O

Inputs

  1. PB0 Input 1
  2. PB1 Input 2
  3. PB2 Input 3
  4. PB3 Input 4
  5. PB4 Input 5
  6. PB5 Input 6
  7. PB6 Input 7
  8. PB7 Input 8
  9. PD5 Input 9
  10. PD6 Input 10
  11. PA0 Input 11

Outputs

  1. PD2 Life-signal
  2. PD3 RS-485 Send enable (not in use)
  3. PD4 Link activity LED

Interface

  • PD0 RS-232 Rx
  • PD1 RS-232 Tx

Connectors

15-pin

  1. 5v
  2. 0v
  3. Input 1
  4. Input 2
  5. Input 3
  6. Input 4
  7. Input 5
  8. Input 6
  9. Input 7
  10. Input 8
  11. Input 9
  12. Input 10
  13. Input 11
  14. Life-signal

9-pin

  • 2 Transmit
  • 3 Receive
  • 5 GND

Communication

Interfacing is done with RS-232, using MAX232 or MAX202 and the SIOS protocol.

001:s:00:1:125 'boot
001:i:02:1:116 'input 2 on
001:i:01:1:115 'input 1 on
001:i:02:0:116 'input 2 off
001:i:01:0:115 'input 1 off
001:s:01:1:126 'life-signal

Serial settings

  • Baud: 9600
  • Data bits: 7
  • Parity: None
  • Stop bits: 1

Source code

Photos

Circuit board
Testing RS-485 with MAX485
Circuit board fitted in enclosure
Inside the module
Inside the module
Rebuilding for RS-232, testing MAX232 IC
Stabilizing capacitors installed
Module complete
Inside the module, after rebuild
Module installed in the rack box

Schematic drawing

Schematics for the serial interface module

Parts list

  • 1 × AVR ATtiny2313-20PU, DIL-20, 20 MHz, 18 I/Os
  • 5 × Capacitor, aluminium electrolytic, 1 µF, 50V
  • 2 × Capacitor, aluminium electrolytic, 10 µF, 25V
  • 1 × Capacitor, aluminium electrolytic, 47 µF, 25V
  • 2 × Capacitor, ceramic, 1 nF, 100V
  • 2 × Capacitor, metallized polyester foil, 10 nF, (0.01 µF)
  • 1 × D-sub soldering cups, 15 pin male
  • 1 × D-sub soldering cups, 9 pin female
  • 1 × DIL socket, 16-pin, 7.62mm
  • 1 × DIL socket, 20-pin, 7.62mm
  • 1 × Enclosure, plastic (1591 FL), 120x65x40mm, flange
  • 1 × Fuse 5x20 mm, 200 mA, fast-acting
  • 1 × Fuse holder, open, PCB, 5x20mm
  • 1 × Fuse holder, open, PCB, Protective cover
  • 1 × LED 5mm clear, Yellow, 2.0V, 20mA, 250mcd, 6°
  • 1 × LED 5mm coloured clear, Green, 2.1V, 20mA, 30mcd, 10°
  • 2 × LED holder 5mm, RTC51, black plastic
  • 2 × Mounting bracket, DIN rail, Plastic
  • 32 cm2 PCB, stripboard, 100x160mm, 160cm2
  • 13 × Resistor, carbon film, 0.25W, 330 Ω, 5%
  • 2 × Resistor, carbon film, 0.25W, 4.7 kΩ, 5%
  • 11 × Resistor, carbon film, 0.25W, 10 kΩ, 5%
  • 1 × RS232 interface, MAX232CPE, dual
  • 11 × Straight pin header, female, Single row, 2.54mm
  • 14 × Straight pin header, male, Single row, 2.54mm
  • 1 × Transistor, NPN, 100 mA, 45V, 0.5W, BC547B
Rack box project series
All posts in Rack box project series
  1. Parallel port I/O module
  2. Power supply and fuse monitoring module, AVR
  3. Monitored fuse box, 6 channels
  4. Stack lights and horn controller — with AVR
  5. Mute and light controller for the Rack box — AVR module
  6. Monitored fuse box, 4 channels
  7. Module heartbeat monitor, 6 inputs — AVR
  8. Controller for lights and relays — AVR driven
  9. Emergency power off controller — controlled by 555 timers
  10. Fan controller with LCD — AVR powered
  11. Sound alarm control unit — AVR module
  12. Multiplexer output extender
  13. Multi-purpose AVR module
  14. Electric heater and timer controller — AVR
  15. Module heartbeat monitor, 15 inputs — LCD and AVR
  16. Serial port I/O module with 11 inputs — AVR
  17. Serial port I/O module with 9 in and outputs — AVR
  18. Serial interface for emergency power off — AVR
  19. Status panel for the Rack box project
  20. Intruder alarm system controller — AVR
  21. Serial port I/O module with 15 inputs — AVR
  22. Serial interface module, with analog and digital I/O — AVR
  23. The rack box project — an overview