When we bought our house last year; it had lots of coax and telephone outlets, with conduit in the wall connecting them. I have no use for these outlets, but the wall boxes and conduits can be repurposed for Ethernet cables 🙂

All Ethernet cables goes to the patch panel in my home office.

Table of contents

Conduits

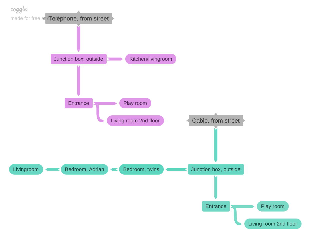
The first thing I did was figure out how the outlets were connected, and where the conduit ended up. To visualize it, I made a flowchart in Coggle.

Coggle map of conduits

Coax and telephone cables from a junction box outside passed through the basement in two conduits.

Conduits going into the basement from outside
Conduits passing though basement

Since I don’t imagine ever needing those cables; I cut them and split the conduit outside and in the basement.

I currently use one of the conduits for my internet fiber, and the Ethernet cable going to an outdoor access point. The other one is unused — for now.

Two conduits outside, going into the basement
Two conduits in the basement, coming from outside

The conduits I cut continues from the basement into two wall boxes in the entrance above. From there it goes on to the kids play room, and the 2nd floor living room.

I’m currently using one; for an access point in the 2nd floor living room.

Conduits in basement, going to entrance above

All my Ethernet runs goes through the basement.

Ethernet cables in basement ceiling

Into the home office.

Ethernet cables going into the home office

And end up in the patch panel on the wall in my home office.

Home office patch panel

Basement stairwell

The basement stairwell also provides access to other parts of the house. It shares a wall with the living room, the same wall where our TV is located.

That wall is hollow on the basement side, and by lifting the boards surrounding the stairwell it’s possible to get up into that hollow wall. I’m planning to install conduits here going to the TV on the other side, and to the hallway access point.

Continuing up inside the hollow wall; it should be possible to drill through — ending up under the floor boards of a closet on the 2nd floor. From there; get to the kids rooms or further up into the attic. Might be handy — one day 🙂

Basement stairwell
Lots of space for concuits around the stairwell

Access points

Access point Location 2.4 Ghz 5 Ghz Generation
UAP-AC-PRO Hallway 450 Mbps 1300 Mbps 2 (AC Wave 1)
UAP-AC-LITE Home office 300 Mbps 867 Mbps 2 (AC Wave 1)
UAP-AC-M Garage 300 Mbps 867 Mbps 2 (AC Wave 1)
UAP-AC-M-PRO Outdoor 450 Mbps 1300 Mbps 2 (AC Wave 1)
UAP-AC-IW Den 300 Mbps 867 Mbps 2 (AC Wave 1)

Hallway

Ethernet cable follows the stairwell down into the basement. I’m going to lay some conduit inside the wall to hide it completely.

This is my “main” access point, providing 2.4 Ghz coverage to the entire house. And 5 Ghz on the 1st floor.

UAP-AC-PRO in hallway

2nd floor living room

Ethernet cable goes in a conduit from the basement, to the entrance, and further up to the 2nd floor living room. Completely hidden 🙂

Transmit power is turned down. Covers the 2nd floor living room, main bathroom and master bed room.

UAP-AC-IW in 2nd floor living room aka. the den

Home office

From here it’s just a few meters to the patch panel.

Transmit power is turned down. Covers just my home office.

UAP-AC-LITE in my home office

Outdoor

Ethernet cable goes in a conduit from the basement, to outside, then follows under our 2nd floor porch.

Covers the entire back yard, which includes all sitting areas.

UAP-AC-M-PRO outdoor

Garage

Wirelessly connected to the outdoor access point on the house.

Transmit power is turned down, covers the inside of the garage. Used for the smart car charger and when I’m working on something.

UAP-AC-M in the garage

Future plans

Short term; I’m planning to get wired Ethernet to the living room TV and media player. And at the same time move the cable to the hallway access point inside the wall.

Long term; I am thinking about running cables to the kids’ rooms, but we don’t yet know on which rooms they will end up. It seems like a good idea to wait.

And who knows, maybe I’ll pull a fiber instead when the time comes 🙂

The homelab

Initially I was going to write about the network stack in the homelab as well, but I’m in the middle of a rebuild. I’ll make a post about it when I’m done.

🖖