This post is part of a series.

Simple unit to silence the audible alarm on a production equipment, additional warning if not resolved within 30 or 60 minutes. Uses an AVR ATtiny2313 microcontroller.

Table of contents

Details

This module was built for a production equipment at my previous workplace, it made it possible for an operator to silence an alarm without resolving it. Fixing an error could take some time and having the alarm horn sound during that period was very annoying, so many operators removed the alarm relay. This was unfortunate because it was not always put back, so the next alarm situation could go unnoticed. This module would silence the alarm, but still reactive it once the situation had been resolved. Eliminating the need to remove the alarm relay. This production equipment was a temperature tester, keeping it running was vital for the temperature to be stable. Powered by: 9-24V.

Operation

Alarm reset

When an alarm situation occurs the red LED flashes and the production alarm sounds, by pressing “reset alarm” the voltage to the sound alarm is cut. The red LED lights continuously when the alarm is reset. When the alarm situation is resolved the red LED turns off and the voltage to the sound alarm is restored. When a new fault occurs the procedure is repeated.

Warning long stop

If an alarm situation persists more then 30 or 60 minutes (jumper setting) the module will sound the alarm again. That means if the previous alarm was reset the voltage to the sound alarm will now be restored, blue LED starts flashing. This alarm is reset the same way, by pressing “reset alarm” the voltage to the sound alarm relay is once more cut. The blue LED will now be on continuously. The purpose of this alarm is to make the operators aware that they should consider defrosting the cold temperature chamber if the equipment is to be left stopped.

Service mode

During maintenance or other work where multiple alarms are expected; the module can be put in service mode. This will disable the alarm horn for 1.5 hours, after which the module will return to normal operation. Service mode is aborted if the “reset alarm” button is pressed.

Enter service mode

  • No alarms must be present or silenced.
  • Press and hold the “reset alarm” button for 20 seconds.
  • Alarm LED will flash, let go of the “reset alarm” button within one second.
  • The power LED will start flashing quickly to indicate that service mode is active.

I/O

Inputs

  1. PD.0 Reset button
  2. PD.1 Stack lights signal
  3. PD.2 Jumper for setting long stop timer

Outputs

  1. PB.0 Red LED
  2. PB.1 Blue LED
  3. PB.2 Stack lights relay N.O
  4. PB.3 Power LED

D-Sub 9-pin

  1. 24V
  2. 0V
  3. Stack lights in + (to opto-isolator)
  4. Stack lights in - (to opto-isolator)
  5. Stack lights relay +
  6. Stack lights relay -

Drawings

Panel front

Panel front, with Norwegian labels

Inside equipment

Diagram for connections inside equipment

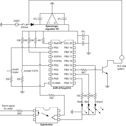
Schematic drawing

Schematics for alarm disabler

Internal connectors

Pin headers on the circuit board
  1. GND to internal reset button (Without resistor)
  2. Signal from internal reset button (With resistor)
  3. GND to stack lights relay (D-sub 6)
  4. Signal from stack lights
    • Red : + (D-sub 3)
    • Blue : - (D-sub 4)
  5. 24V supply voltage
    • Red : + (D-sub 1)
    • Blue : - (D-sub 2)
  6. 24V to stack lights relay (D-sub 5)
  7. Jumper for setting long stop timer
    • With jumper : 30 min
    • Without jumper : 60 min

Source code

Photos

Circuit board under construction
Testing circuit board
Wiring up buttons and LEDs in the enclosure
Testing finished unit
Alarm relays inside production equipment
Finished module
Inside finished module

Parts list

  • 1 × AVR ATtiny2313-20PU, DIL-20, 20 MHz, 18 I/Os
  • 1 × Capacitor, aluminium electrolytic, 10 µF, 25V
  • 2 × Capacitor, aluminium electrolytic, 47 µF, 25V
  • 1 × Capacitor, ceramic, 1 nF, 100V
  • 2 m Control cable, 8-cores, shield, 0.14mm2, 250 V, Ø 5.1mm
  • 1 × D-sub plastic hood, 9-pin, black
  • 1 × D-sub soldering cups, 9 pin female
  • 1 × D-sub soldering cups, 9 pin male
  • 1 × DIL socket, 20-pin, 7.62mm
  • 1 × DIL socket, 6-pin, 7.62mm
  • 1 × Diode, rectifier, 1 A, 400V, 1N4004
  • 1 × Enclosure, plastic (1591 FL), 150x80x50mm, flange
  • 1 × Fuse 5x20 mm, 400 mA, fast-acting
  • 1 × Fuse holder, open, PCB, 5x20mm
  • 1 × Fuse holder, open, PCB, Protective cover
  • 1 × Heat conducting film for heatsink, Adhesive, TO220
  • 1 × Heatsink, 15K/W @ 4W, 28mm 7g, TO220
  • 1 × Jumper, 2.54mm
  • 1 × LED 5mm clear, Blue, 3.4V, 20mA, 7.200mcd, 20°
  • 1 × LED 5mm clear, Red, 2.1V, 20mA, 7.000mcd, 20°
  • 1 × LED 5mm coloured clear, Green, 2.1V, 20mA, 30mcd, 10°
  • 1 × LED holder 5mm, RTC51, black plastic
  • 1 × LED lens 5mm, CLF 280, Blue
  • 1 × LED lens 5mm, CLF 280, Red
  • 1 × Optocoupler, single, CNY17F-3, DIL-6
  • 1 × Resistor, carbon film, 0.25W, 100 Ω, 5%
  • 1 × Resistor, carbon film, 0.25W, 150 Ω, 5%
  • 4 × Resistor, carbon film, 0.25W, 330 Ω, 5%
  • 2 × Resistor, carbon film, 0.25W, 4.7 kΩ, 5%
  • 3 × Resistor, carbon film, 0.25W, 10 kΩ, 5%
  • 1 × Resistor, metal film, 0.6W, 2.2 kΩ, 1%
  • 8 × Straight pin header, female, Single row, 2.54mm
  • 10 × Straight pin header, male, Single row, 2.54mm
  • 1 × Switch, push-button, 1-pole, 1A, 50VAC, on-(off)
  • 1 × Transistor, NPN, 100 mA, 45V, 0.5W, BC547B
  • 1 × Voltage regulator +5V, 1 A, 7805PI
Production line alarms series
All posts in Production line alarms series
  1. AVR production line stop alarm
  2. AVR alarm disabling unit for production equipment with long stop warning
  3. AVR alarm disabling unit for production equipment